“河北五超”丨石家庄、张家口、承德三市球队发布2026赛季队员招募公告!
人勤春来早
近日
石家庄市足球协会
承德市足球协会
张家口市足球协会
纷纷发布公告
面向社会招募
2026年河北省五人制足球超级联赛队员
不管是驰骋野球场多年的“老球王”
还是初露锋芒的校园新星
只要怀揣对足球的执念
只要想为家乡而战
“河北五超”就是你的舞台!
快来报名吧!
2026赛季“河北五超”的战鼓即将擂响,石家庄的绿茵场期待你的登场!
这里是属于家乡子弟的热血战场,每一次盘带都牵动着石门父老的目光,每一粒进球都将镌刻进城市的体育记忆。
如果你对足球保持滚烫的热爱,能在攻防转换中展现精准判断;如果你怀揣永不言弃的体育精神,愿为家乡荣誉拼至最后一秒,那就加入我们!
在这里,你将与同样热爱这片土地的战友并肩,用热血点燃石门的足球激情,用汗水浇灌家乡的体育荣耀。
2026,让我们一起,为石家庄而战!
当脚下的场地燃起滚烫的战意,当耳边的呐喊撞响奥体的西看台,属于我们的足球时刻,来了!
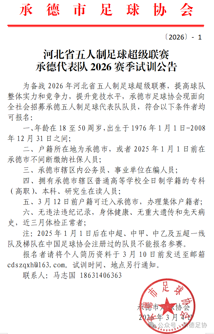
承德的足球爱好者们,你是否曾在清晨的校园里,让晨光追着你的脚步奔跑?你是否曾在社区球场挥汗如雨,把对足球的热爱刻进每一次射门?现在,是时候让这份热爱升级,让你的脚下功夫,成为承德的城市名片!
承德市五人制足球代表队正式开启招募!我们要找的,是骨子里带着足球热血的你——不管你是驰骋野球场多年的“老球王”,还是初露锋芒的校园新星,只要你怀揣对足球的执念,只要你想为家乡而战,这里就是你的舞台!
五人制足球的赛场,每一秒的全力以赴。在这里,你将和一群同样热爱足球的兄弟并肩,用精准的传球撕破防线,用凌厉的射门点燃全场。
当你身披印有“承德”字样的战袍,你代表的就不再是自己,而是这座城市的足球信仰。让承德的名字在“河北五超”的赛场响彻,这份荣耀,值得我们拼尽全力!
绿茵燃情,逐梦同行!为全力备战2026年河北省五人制足球超级联赛,充分展现张家口足球运动的激情与风采,打造属于张家口的城市体育名片,凝聚全城足球力量,现面向全市公开招募优秀五人制足球运动员,组建张家口代表队,并肩征战省级赛场,书写家乡足球新篇章!
河北省五人制足球超级联赛作为全省顶级五人制足球赛事,汇聚了各地顶尖足球人才,采用主客场赛制,赛程紧凑、竞争激烈,不仅是球员展现自我、提升实力的绝佳平台,更承载着城市荣誉与球迷期盼。此次组建张家口队,我们将配备专业教练团队、完善的训练保障的后勤服务,为球员提供系统训练、战术指导,助力每一位球员发挥最佳水平。
以足球为媒,为家乡而战!这里有顶级赛场、专业保障、全城助威,期待每一位敢拼敢闯、心怀热爱的足球健儿,加入张家口队,以热血赴热爱,以拼搏铸荣耀,一起征战2026“河北五超”,共筑张家口足球新辉煌!


